电话:400-102-6717
行业动态

【行业资讯】农业农村部公告推广26个水产新品种

时间:2022-07-16 浏览数 (4491)
  


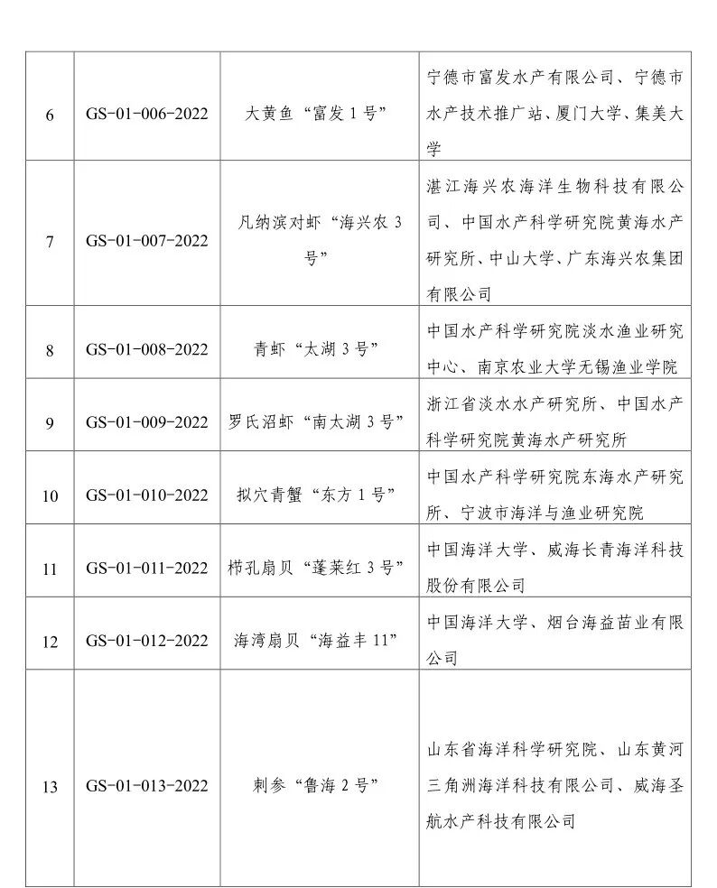
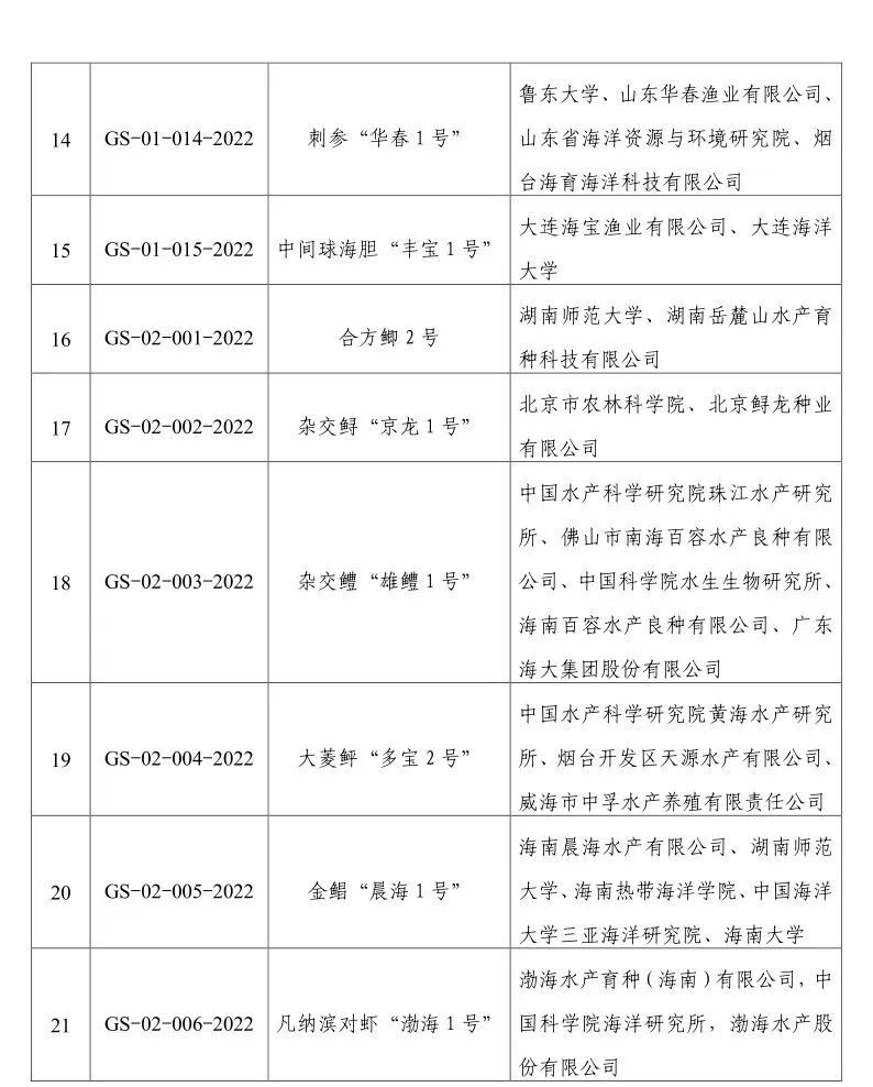
近日,农业农村部印发《中华人民共和国农业农村部公告第578号》,公布镜鲤“龙科11号”、凡纳滨对虾“海兴农3号”、栉孔扇贝“蓬莱红3号”、刺参“鲁海2号”等26个经全国水产原种和良种审定委员会审定通过的水产新品种。截至目前,农业农村部已公告266个水产新品种,为有力推进水产种业振兴、水产养殖业高质量发展提供了种源保障。

下一步,农业农村部将紧紧围绕种业科技自立自强、种源自主可控的总目标,加快突破水产前沿育种技术,深入推进水产养殖重点品种联合育种攻关,进一步完善水产新品种审定制度,不断提升水产核心种源自给率。